我的常州
智能问答
移动服务
政务邮箱
个人中心
繁 |
English |
English
日本語
无障碍浏览
登录
首页
走进常州
新闻中心
政务公开
办事服务
政民互动
专题专栏
数据发布
党政信息
领导活动
您当前的位置:
首页
>>
政务公开
>>
政策解读
>>
图片解读
>> 正文
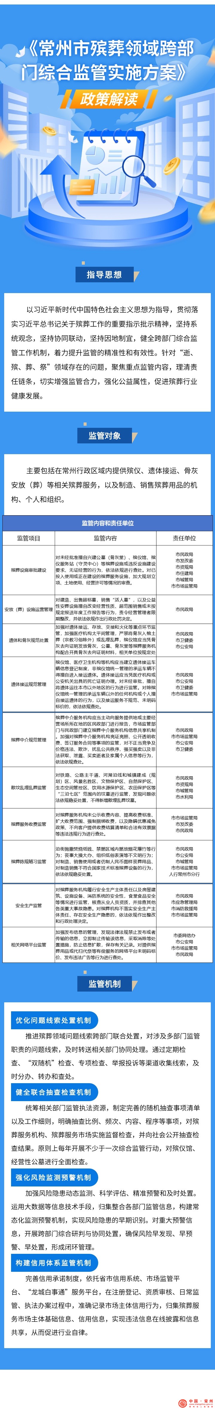
图解-《常州市殡葬领域跨部门综合监管实施方案》
发布日期:2025-12-29
来源:
市民政局
浏览次数:
字号:〖
默认
大
超大
〗
相关文件:
常州市殡葬领域跨部门综合监管实施方案
扫一扫在手机打开当前页
【返回顶部】
【打印此页】
【关闭窗口】